20 years of industry experience
Are mainly used in the telecommunication service center,
Railway Control Center ,internet/data exchange center,
industrial automation, automated office, DC screen/cabinet, etc.
To meet your various needs.
Product details
Black small STS static transfer switch 8KVA (32A) rated output power
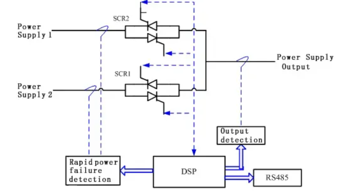
The static transfer switch is a dual-input transfer switch, usually one channel is connected, the other channel is disconnected, and the load is powered by one AC input. When one power supply fails, the STS automatically disconnects the original one, and turns on the other one that was disconnected, converting the load to the other power supply without interruption.
This model is designed for a 19-inch cabinet; it can also be installed on the front panel or in the center of the cabinet, depending on the location and location of the fixed edge.


The technical characteristics of our company's STS static transfer switch:
◆Adopt full digital control, strong anti-interference ability and fast operation speed.
◆Switching time <5ms, high reliability; automatic and manual switching.
◆Strong overload capacity, can withstand full load boot.
◆With input over-voltage, under-voltage, output over-voltage, under-voltage, over-temperature, overload and other protection functions.
◆The front panel is equipped with a monitoring screen (no under 10KVA), and the status information is clear at a glance.

Static Transfer Switch Characteristics:

LED (indicator) display:

8KVA module rear panel:

Parameters
| Project name | Technical indicators | |
| Module rated output power | 8KVA | |
| switching time | Priority switching | ≤2Ms |
| Power off switch | <5Ms | |
| AC input | Rated Voltage (VAC) | 220 |
| Rated frequency (Hz) | 50 | |
| Rated current (A) | 32 | |
| Power factor | 1 | |
| Automatic switching threshold voltage | 220Vac±12.5%,±5V | |
| Automatic conversion threshold frequency | 50Hz±10%,±0.2Hz | |
| Overrun protection shutdown threshold voltage | ≤120Vac Or ≥260Vac,±5V | |
| Overrun protection shutdown threshold frequency | ≤42.5Hz or ≥57.5Hz,±0.2Hz | |
| Overload capacity | Load current <105%, continuous work Load current 105~125% for 10min Load current 125~150% for 1min Load current>150%, 60mS shutdown | |
| environmental conditions environmental conditions | Dielectric strength | 2KVAC,1min |
| Noise (1m) | <40dB | |
| Working temperature | -20~45℃ | |
| Shipping and Storage Temperature | -40~70℃ | |
| humidity | 0~90%,no condensation | |
| Altitude (m) | ≤3000 1500~3000m 1% output derating for every 100m rise | |
| Protective function | Input reverse protection, input under-voltage, over-voltage protection, output overload protection, over-temperature protection | |